Tuesday April 2026

হটলাইন

কনটেন্টটি শেষ হাল-নাগাদ করা হয়েছে: বৃহস্পতিবার, ১৭ জানুয়ারী, ২০১৩ এ ১২:২২ PM

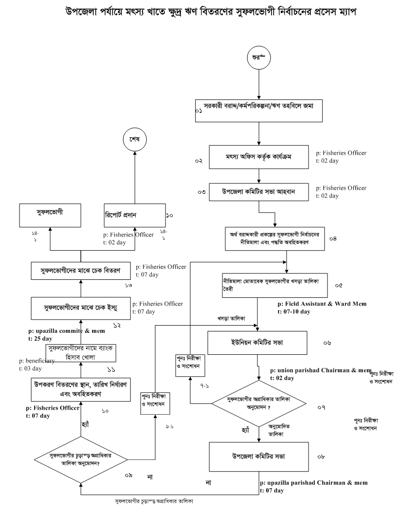
উপজেলা পর্যায়ে মৎম খাতে ক্ষদ্র ঋণ বিতরণের সূফলভোগী নির্বাচনের প্রসেস ম্যপ

কন্টেন্ট: সেবা এবং ধাপ

ফাইল ১

এক্সেসিবিলিটি

স্ক্রিন রিডার ডাউনলোড করুন